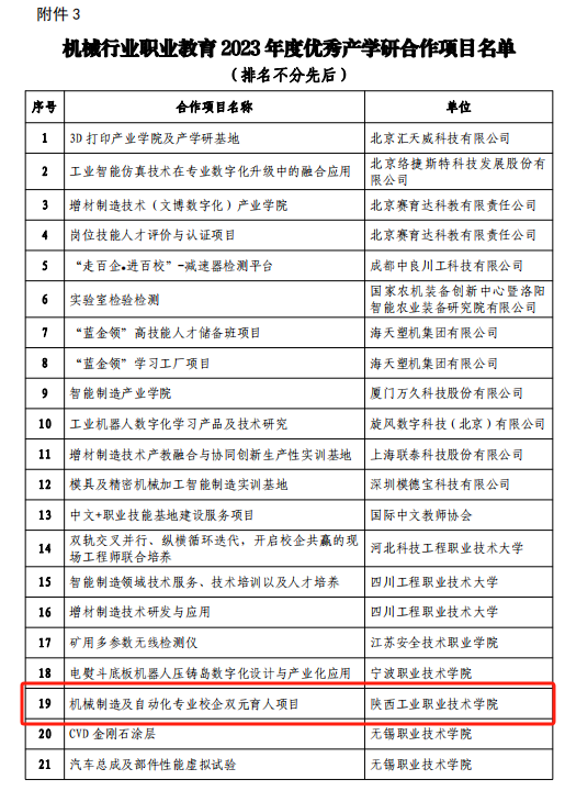
2024年3月27日,机械工业教育发展中心公布了2023年度产科教融合发展成果和产学研合作项目评选结果名单,全国职业院校和相关企业提交的产教融合成果、案例和项目共计219篇,经专家评审,机械工程学院报送的《深化产教融合,共建产业学院,校企协同打造高水平制造人才培养新范式》、《接本地化人才培养需求,探索制造类专业海外办学新模式》和《机械制造及自动化专业校企双元育人项目》分别被评为2023年度十佳产科教融合发展成果、2023年度优秀产科教融合发展成果和2023年度优秀产学研合作项目。
近年,机械工程学院对接国家战略中关键装备制造及应用领域,紧扣陕西工业职业技术学院“因装备制造业而生、依装备制造业而立、随装备制造业而强”的办学特色,聚焦数字化精密制造技术,深化产教融合,携手行业知名企业—北京精雕科技集团有限公司,通过共建校企协同育人平台,创新了“学做创”一体化人才培养模式,建设了新型教学资源,建立了长效育人机制,育人效果良好。
下一步,机械工程学院将会持续不断的推进产教融合建设,与企业共同构建具有产业特点的人才培育体系,培养更多适应新技术、新业态、新模式的高素质技术技能人才,进一步发挥教育链对产业链的支撑作用。



